Jedna osoba może zasiadać w radzie nadzorczej tylko jednej spółki, w której udział Skarbu Państwa lub jednostki samorządu terytorialnego przekracza 50 proc. – mówi jasno obowiązująca od 2000 r. ustawa kominowa.
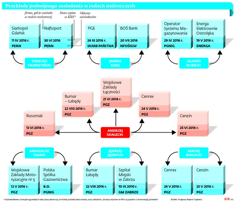
DGP bez większego trudu znalazł przykłady na to, że jest łamana. Rekordzistą jest Andrzej Skałecki, który według danych dostępnych w Krajowym Rejestrze Sądowym wchodzących w skład Polskiej Grupy Zbrojeniowej (PGZ). Z kolei Oliwer Kubicki, jeleniogórski radny PiS, zasiada w radach Operatora Systemu Magazynowania (grupa PGNiG) oraz firmy Energia Elektrownie Ostrołęka.
Co w praktyce oznacza takie złamanie ustawy? – Że wybór członka rady nadzorczej jest nieważny, nawet jeśli KRS dokona stosownego wpisu w dokumentach spółki – przekonuje dr Aleksander Kappes, specjalista od prawa korporacyjnego.
Teoretycznie zatem nieważne są również decyzje podejmowane przez rady skonstruowane niezgodnie z przepisami. Dotyczy to między innymi wyboru zarządów spółek. – Orzecznictwo sugeruje jednak, żeby takie decyzje respektować, bo ich odwrócenie po pewnym czasie jest praktycznie niemożliwe – wyjaśnia Kappes.
Z konsekwencjami muszą się natomiast liczyć nieprawidłowo wybrani członkowie rad nadzorczych. W podobnych przypadkach sądy orzekały zwrot niesłusznie pobranych wynagrodzeń. Przepisów nie można obejść ponownym wyborem odwołanego członka bo zakazuje tego ustawa.
Interesujący przypadek stanowi Janina Goss, uchodząca za szarą eminencję PiS, która w marcu została wybrana na członka rady nadzorczej PGE, zaś w kwietniu weszła w skład rady Banku Ochrony Środowiska. W BOŚ większościowym akcjonariuszem jest Narodowy Fundusz Ochrony Środowiska i Gospodarki Wodnej. Prawnicy różnią się w ocenach, czy jest to tożsame z udziałem Skarbu Państwa i tym samym, czy Goss łamie ustawę.
– Sprawa wymaga szczegółowej analizy prawnej – ocenia rzecznik Komisji Nadzoru Finansowego Łukasz Dajnowicz.
Gdyby trzymać się litery ustawy, wszystkie rady nadzorcze powołane niezgodnie z jej przepisami powinny zostać rozwiązane. Istnieją także poważne zastrzeżenia co do ważności podjętych przez nie decyzji
Największe problemy z przestrzeganiem zakazu ma resort obrony w nadzorowanej Polskiej Grupie Zbrojeniowej (PGZ). Z danych zawartych w Krajowym Rejestrze Sądowym wynika na przykład, że Andrzej Skałecki jest członkiem rad nadzorczych w Cenreksie, Cenzinie, Rosomaku, Wojskowych Zakładach Łączności numer 2 i Bumarze Łabędy, a w Cenzinie i Bumarze nawet im przewodniczy. Wszystkie te firmy wchodzą w skład grupy kapitałowej PGZ. Dwie rady nadzorcze w tej samej grupie obsadza Maciej Bogucki (Cenrex i Cenzin), w organach nadzorczych Bumaru Łabędy zasiada Jędrzej Jędrych, którego Krajowy Rejestr Sądowy wymienia także jako członka zarządu Szpitala Miejskiego w Zabrzu. Wątpliwości może budzić także kwestia prezesa PGZ Arkadiusza Siwki, który pojawia się w radach nadzorczych Wojskowych Zakładów Motoryzacyjnych oraz Polskiej Spółce Gazownictwa z grupy kapitałowej PGNiG.
Zadaliśmy pytanie o skalę problemu Ministerstwu Skarbu Państwa, ale nie otrzymaliśmy odpowiedzi. Także Ministerstwo Obrony Narodowej nie odpowiedziało ani na nasze pytanie o powód umieszczenia Skałeckiego aż w pięciu organach nadzoru, ani o wysokość związanego ze sprawowanymi funkcjami wynagrodzenia. W tym wypadku nie chodzi tylko o zarzuty obsadzania stanowisk swoimi ludźmi (Andrzej Skałecki był w przeszłości asystentem społecznym dawnego posła PiS Tomasza Kaczmarka, pracował także w SKW), co można by oceniać najwyżej z etycznego punktu widzenia. Chodzi także o podejrzenie złamania ustawy. Kwestię zasiadania w radach nadzorczych spółek prawa handlowego z większościowym udziałem Skarbu Państwa reguluje tak zwana ustawa kominowa z 2000 r. Wprawdzie 9 września tego roku „kominówka” została znowelizowana, ale nowelizacja dotyczyła przede wszystkim wynagradzania menedżerów spółek z udziałem Skarbu Państwa.
W Polskiej Grupie Zbrojeniowej Skarb Państwa ma 37 proc. akcji, ale pozostałe 29 proc. znajduje się w rękach Agencji Rozwoju Przemysłu, której państwo jest jedynym akcjonariuszem. – W takiej sytuacji PGZ podlega przepisom ustawy kominowej, podobnie jak jej spółki córki, jeśli PGZ ma w nich więcej niż 50 proc. udziałów. Wprawdzie literalne przeczytanie ustawy daje tutaj pewne miejsce do innej interpretacji, ale byłoby to w sposób oczywisty niegodne z intencją ustawodawcy – ocenia dr Aleksander Kappes z kancelarii KKMP, specjalista od prawa korporacyjnego. Podobnego zdania jest mecenas Bogusław Kapłon z kancelarii Domański Zakrzewski Palinka. – Przy takim składzie akcjonariuszy PGZ podlega ustawie kominowej. Ona dotyczy także spółek córek, ale już nie spółek wnuczek firm, w których Skarb Państwa lub jednostka samorządu terytorialnego mają udział większy niż 50 proc. – wskazuje Bogusław Kapłon w rozmowie z DGP.
Większość polityków, urzędników i działaczy samorządowych zdaje sobie sprawę, że nie wolno im zasiadać w dwóch radach nadzorczych spółek kontrolowanych przez Skarb Państwa lub jednostki samorządu terytorialnego, o czym świadczą idące w tysiące wpisy w Krajowym Rejestrze Sądowym, dotyczące zmian w organach nadzorczych. Nie zapomniał o tym na przykład Bartłomiej Misiewicz, były rzecznik resortu kierowanego przez Antoniego Macierewicza. Misiewicz przed objęciem funkcji w radzie nadzorczej PGZ zrezygnował z nadzorowania Elektrowni Ostrołęka z grupy kapitałowej Energa. Z naszego przeglądu składów rad nadzorczych wynika, że problem dotyczy przede wszystkim spółek córek firm państwowych. Kolejnym potwierdzeniem tej prawidłowości jest przykład Oliwera Kubickiego, radnego Prawa i Sprawiedliwości z Jeleniej Góry, który zasiada w dwóch radach nadzorczych spółek należących do grup kapitałowych Energi oraz PGNiG.
Niejednoznaczna jest za to sytuacja Janiny Goss, którą media opisywały jako przyjaciółkę Jarosława Kaczyńskiego i osobę, która pożyczała mu pieniądze. Goss na początku roku została wybrana do dwóch rad nadzorczych. Jedną z nich jest jednak rada Banku Ochrony Środowiska, w której większościowym akcjonariuszem jest Narodowy Fundusz Ochrony Środowiska i Gospodarki Wodnej (NFOŚiGW). Według Bogusława Kapłona NFOŚiGW ma status państwowej osoby prawnej i jest emanacją Skarbu Państwa, więc można mówić o złamaniu ustawy kominowej. Innego zdania jest Aleksander Kappes. – To osobna forma prawna, ma wydzielony majątek i nawet jeśli z ekonomicznego punktu widzenia to jest to samo, co Skarb Państwa, to jednak na gruncie prawa są to rozdzielne byty – ocenia. „W zakresie, o jaki pan pyta, Bank Ochrony Środowiska nie podlega przepisom tzw. ustawy kominowej” – napisał w odpowiedzi na nasze pytania rzecznik BOŚ Piotr Lemberg.
Teoretycznie konsekwencje powołania członka rady nadzorczej niezgodnie z ustawą mogą być dla firmy poważne. Ustawa mówi, że taki organ ulega rozwiązaniu z mocy prawa. – Ten przepis nigdy nie został zastosowany. Oceniam go jako absurdalny. Nie ma w tej sprawie żadnego orzecznictwa – ocenia jednak Bogusław Kapłon. Istnieją także wątpliwości co do ważności decyzji podejmowanych przez nieprawidłowo wybrane rady nadzorcze. Taka sytuacja miała miejsce w Cenzinie, gdzie rada, w której skład – tak wynika z wpisów do KRS – wchodzą dwie osoby wybrane wcześniej do organów nadzoru Cenreksu, 20 września powołała do życia nowy zarząd. Według naszych rozmówców odwrócenie takich decyzji jest jednak raczej nie do pomyślenia. ⒸⓅ
